On this page:
4.1 3D Renderer Function Arguments
4.2 3D Point Renderers
points3d
vector-field3d
4.3 3D Line Renderers
lines3d
parametric3d
arrows3d
4.4 3D Surface Renderers
surface3d
polar3d
parametric-surface3d
polygons3d
4.5 3D Contour (Isoline) Renderers
isoline3d
contours3d
contour-intervals3d
4.6 3D Isosurface Renderers
isosurface3d
isosurfaces3d
4.7 3D Rectangle Renderers
rectangles3d
discrete-histogram3d
stacked-histogram3d
point-label3d
9.1.0.7

4 3D Renderers🔗ℹ

 (require plot) package: plot-gui-lib

4.1 3D Renderer Function Arguments🔗ℹ

As with functions that return 2D renderers, functions that return 3D renderers always have these kinds of arguments:
  • Required (and possibly optional) arguments representing the graph to plot.

  • Optional keyword arguments for overriding calculated bounds, with the default value #f.

  • Optional keyword arguments that determine the appearance of the plot.

  • The optional keyword argument #:label, which specifies the name of the renderer in the legend.

See 2D Renderer Function Arguments for a detailed example.

4.2 3D Point Renderers🔗ℹ

procedure

(points3d vs    
  [#:x-min x-min    
  #:x-max x-max    
  #:y-min y-min    
  #:y-max y-max    
  #:z-min z-min    
  #:z-max z-max    
  #:sym sym    
  #:color color    
  #:fill-color fill-color    
  #:x-jitter x-jitter    
  #:y-jitter y-jitter    
  #:z-jitter z-jitter    
  #:size size    
  #:line-width line-width    
  #:alpha alpha    
  #:label label])  renderer3d?
  vs : (sequence/c (sequence/c #:min-count 3 real?))
  x-min : (or/c rational? #f) = #f
  x-max : (or/c rational? #f) = #f
  y-min : (or/c rational? #f) = #f
  y-max : (or/c rational? #f) = #f
  z-min : (or/c rational? #f) = #f
  z-max : (or/c rational? #f) = #f
  sym : point-sym/c = (point-sym)
  color : plot-color/c = (point-color)
  fill-color : (or/c plot-color/c 'auto) = 'auto
  x-jitter : (>=/c 0) = (point-x-jitter)
  y-jitter : (>=/c 0) = (point-y-jitter)
  z-jitter : (>=/c 0) = (point-z-jitter)
  size : (>=/c 0) = (point-size)
  line-width : (>=/c 0) = (point-line-width)
  alpha : (real-in 0 1) = (point-alpha)
  label : (or/c string? pict? #f) = #f
Returns a renderer that draws points in 3D space.

For example, a scatter plot of points sampled uniformly from the surface of a sphere:
> (define (runif) (- (* 2 (random)) 1))
> (define (rnormish) (+ (runif) (runif) (runif) (runif)))
> (define xs0 (build-list 1000 (λ _ (rnormish))))
> (define ys0 (build-list 1000 (λ _ (rnormish))))
> (define zs0 (build-list 1000 (λ _ (rnormish))))
> (define mags (map (λ (x y z) (sqrt (+ (sqr x) (sqr y) (sqr z))))
                    xs0 ys0 zs0))
> (define xs (map / xs0 mags))
> (define ys (map / ys0 mags))
> (define zs (map / zs0 mags))
> (plot3d (points3d (map vector xs ys zs) #:sym 'dot)
          #:altitude 25)

image

When x-jitter, y-jitter, or z-jitter is non-zero, each point p is translated along the matching axis by a random distance no greater than the given value. Jitter may be applied in either the positive or negative direction, so total spread along e.g. the x-axis is twice x-jitter.

Note that adding random noise to data, via jittering or otherwise, is usually a bad idea. See the documentation for points for examples where jittering may be appropriate.

Changed in version 7.9 of package plot-gui-lib: Added support for pictures for #:label

procedure

(vector-field3d f    
  [x-min    
  x-max    
  y-min    
  y-max    
  z-min    
  z-max    
  #:samples samples    
  #:scale scale    
  #:color color    
  #:line-width line-width    
  #:line-style line-style    
  #:alpha alpha    
  #:label label])  renderer3d?
  f : 
(or/c (real? real? real? . -> . (sequence/c real?))
      ((vector/c real? real? real?) . -> . (sequence/c real?)))
  x-min : (or/c rational? #f) = #f
  x-max : (or/c rational? #f) = #f
  y-min : (or/c rational? #f) = #f
  y-max : (or/c rational? #f) = #f
  z-min : (or/c rational? #f) = #f
  z-max : (or/c rational? #f) = #f
  samples : exact-positive-integer? = (vector-field3d-samples)
  scale : (or/c real? (one-of/c 'auto 'normalized))
   = (vector-field-scale)
  color : plot-color/c = (vector-field-color)
  line-width : (>=/c 0) = (vector-field-line-width)
  line-style : plot-pen-style/c = (vector-field-line-style)
  alpha : (real-in 0 1) = (vector-field-alpha)
  label : (or/c string? pict? #f) = #f
Returns a renderer that draws a vector field in 3D space. The arguments are interpreted identically to the corresponding arguments to vector-field.

Example:
> (plot3d (vector-field3d (λ (x y z) (vector x z y))
                          -2 2 -2 2 -2 2))

image

Changed in version 7.9 of package plot-gui-lib: Added support for pictures for #:label and controlling the arrowhead

4.3 3D Line Renderers🔗ℹ

procedure

(lines3d vs    
  [#:x-min x-min    
  #:x-max x-max    
  #:y-min y-min    
  #:y-max y-max    
  #:z-min z-min    
  #:z-max z-max    
  #:color color    
  #:width width    
  #:style style    
  #:alpha alpha    
  #:label label])  renderer3d?
  vs : (sequence/c (sequence/c #:min-count 3 real?))
  x-min : (or/c rational? #f) = #f
  x-max : (or/c rational? #f) = #f
  y-min : (or/c rational? #f) = #f
  y-max : (or/c rational? #f) = #f
  z-min : (or/c rational? #f) = #f
  z-max : (or/c rational? #f) = #f
  color : plot-color/c = (line-color)
  width : (>=/c 0) = (line-width)
  style : plot-pen-style/c = (line-style)
  alpha : (real-in 0 1) = (line-alpha)
  label : (or/c string? pict? #f) = #f
Returns a renderer that draws connected lines. The parametric3d function is defined in terms of this one.

Changed in version 7.9 of package plot-gui-lib: Added support for pictures for #:label

procedure

(parametric3d f    
  t-min    
  t-max    
  [#:x-min x-min    
  #:x-max x-max    
  #:y-min y-min    
  #:y-max y-max    
  #:z-min z-min    
  #:z-max z-max    
  #:samples samples    
  #:color color    
  #:width width    
  #:style style    
  #:alpha alpha    
  #:label label])  renderer3d?
  f : (real? . -> . (sequence/c real?))
  t-min : rational?
  t-max : rational?
  x-min : (or/c rational? #f) = #f
  x-max : (or/c rational? #f) = #f
  y-min : (or/c rational? #f) = #f
  y-max : (or/c rational? #f) = #f
  z-min : (or/c rational? #f) = #f
  z-max : (or/c rational? #f) = #f
  samples : (and/c exact-integer? (>=/c 2)) = (line-samples)
  color : plot-color/c = (line-color)
  width : (>=/c 0) = (line-width)
  style : plot-pen-style/c = (line-style)
  alpha : (real-in 0 1) = (line-alpha)
  label : (or/c string? pict? #f) = #f
Returns a renderer that plots a vector-valued function of time. For example,
> (require (only-in plot/utils 3d-polar->3d-cartesian))
> (plot3d (parametric3d (λ (t) (3d-polar->3d-cartesian (* t 80) t 1))
                        (- pi) pi #:samples 3000 #:alpha 0.5)
          #:altitude 25)

image

Changed in version 7.9 of package plot-gui-lib: Added support for pictures for #:label

procedure

(arrows3d vs    
  [#:x-min x-min    
  #:x-max x-max    
  #:y-min y-min    
  #:y-max y-max    
  #:z-min z-min    
  #:z-max z-max    
  #:color color    
  #:width width    
  #:style style    
  #:alpha alpha    
  #:arrow-head-size-or-scale size    
  #:arrow-head-angle angle    
  #:label label])  renderer3d?
  vs : 
(or/c (listof (sequence/c #:min-count 3 real?))
      (vectorof (vector/c (sequence/c #:min-count 3 real?)
                          (sequence/c #:min-count 3 real?))))
  x-min : (or/c rational? #f) = #f
  x-max : (or/c rational? #f) = #f
  y-min : (or/c rational? #f) = #f
  y-max : (or/c rational? #f) = #f
  z-min : (or/c rational? #f) = #f
  z-max : (or/c rational? #f) = #f
  color : plot-color/c = (arrows-color)
  width : (>=/c 0) = (arrows-line-width)
  style : plot-pen-style/c = (arrows-line-style)
  alpha : (real-in 0 1) = (arrows-alpha)
  size : (or/c (list/c '= (>=/c 0)) (>=/c 0))
   = (arrow-head-size-or-scale)
  angle : (>=/c 0) = (arrow-head-angle)
  label : (or/c string? pict? #f) = #f
Returns a renderer that draws arrows. The arguments and arrow-head parameters are interpreted identically as in arrows.
> (plot3d (arrows3d `((0 0 0) (1 1 1) (2 2 2) (3 2 1)))
            #:altitude 25)

image

Added in version 7.9 of package plot-gui-lib.

4.4 3D Surface Renderers🔗ℹ

procedure

(surface3d f    
  [x-min    
  x-max    
  y-min    
  y-max    
  #:z-min z-min    
  #:z-max z-max    
  #:samples samples    
  #:color color    
  #:style style    
  #:line-color line-color    
  #:line-width line-width    
  #:line-style line-style    
  #:alpha alpha    
  #:label label])  renderer3d?
  f : (real? real? . -> . real?)
  x-min : (or/c rational? #f) = #f
  x-max : (or/c rational? #f) = #f
  y-min : (or/c rational? #f) = #f
  y-max : (or/c rational? #f) = #f
  z-min : (or/c rational? #f) = #f
  z-max : (or/c rational? #f) = #f
  samples : (and/c exact-integer? (>=/c 2)) = (plot3d-samples)
  color : plot-color/c = (surface-color)
  style : plot-brush-style/c = (surface-style)
  line-color : plot-color/c = (surface-line-color)
  line-width : (>=/c 0) = (surface-line-width)
  line-style : plot-pen-style/c = (surface-line-style)
  alpha : (real-in 0 1) = (surface-alpha)
  label : (or/c string? pict? #f) = #f
Returns a renderer that plots a two-input, one-output function. For example,
> (plot3d (list (surface3d (λ (x y) (+ (sqr x) (sqr y))) -1 1 -1 1
                           #:label "z = x² + y²")
                (surface3d (λ (x y) (- (+ (sqr x) (sqr y)))) -1 1 -1 1
                           #:color 4 #:line-color 4
                           #:label "z = -x² - y²")))

image

Changed in version 7.9 of package plot-gui-lib: Added support for pictures for #:label

procedure

(polar3d f    
  [#:x-min x-min    
  #:x-max x-max    
  #:y-min y-min    
  #:y-max y-max    
  #:z-min z-min    
  #:z-max z-max    
  #:samples samples    
  #:color color    
  #:style style    
  #:line-color line-color    
  #:line-width line-width    
  #:line-style line-style    
  #:alpha alpha    
  #:label label])  renderer3d?
  f : (real? real? . -> . real?)
  x-min : (or/c rational? #f) = #f
  x-max : (or/c rational? #f) = #f
  y-min : (or/c rational? #f) = #f
  y-max : (or/c rational? #f) = #f
  z-min : (or/c rational? #f) = #f
  z-max : (or/c rational? #f) = #f
  samples : (and/c exact-integer? (>=/c 2)) = (plot3d-samples)
  color : plot-color/c = (surface-color)
  style : plot-brush-style/c = (surface-style)
  line-color : plot-color/c = (surface-line-color)
  line-width : (>=/c 0) = (surface-line-width)
  line-style : plot-pen-style/c = (surface-line-style)
  alpha : (real-in 0 1) = (surface-alpha)
  label : (or/c string? pict? #f) = #f
Returns a renderer that plots a function from longitude and latitude to radius. (f θ ϕ)r

Currently, longitudes(θ) range from 0 to (* 2 pi), and latitudes(ϕ) from (* -1/2 pi) to (* 1/2 pi). These intervals may become optional arguments to polar3d in the future.

A sphere is the graph of a polar function of constant radius:
> (plot3d (polar3d (λ (θ ϕ) 1)) #:altitude 25)

image

Combining polar function renderers allows faking latitudes or longitudes in larger ranges, to get, for example, a seashell plot:
> (parameterize ([plot-decorations?  #f]
                 [plot3d-samples     75])
    (define (f1 θ ϕ) (+ 1 (/ θ 2 pi) (* 1/8 (sin (* 8 ϕ)))))
    (define (f2 θ ϕ) (+ 0 (/ θ 2 pi) (* 1/8 (sin (* 8 ϕ)))))
  
    (plot3d (list (polar3d f1 #:color "navajowhite"
                           #:line-style 'transparent #:alpha 2/3)
                  (polar3d f2 #:color "navajowhite"
                           #:line-style 'transparent #:alpha 2/3))))

image

Changed in version 7.9 of package plot-gui-lib: Added support for pictures for #:label

procedure

(parametric-surface3d f    
  s-min    
  s-max    
  t-min    
  t-max    
  [#:x-min x-min    
  #:x-max x-max    
  #:y-min y-min    
  #:y-max y-max    
  #:z-min z-min    
  #:z-max z-max    
  #:samples samples    
  #:s-samples s-samples    
  #:t-samples t-samples    
  #:color color    
  #:style style    
  #:line-color line-color    
  #:line-width line-width    
  #:line-style line-style    
  #:alpha alpha    
  #:label label])  renderer3d?
  f : (real? real? . -> . (sequence/c real?))
  s-min : rational?
  s-max : rational?
  t-min : rational?
  t-max : rational?
  x-min : (or/c rational? #f) = #f
  x-max : (or/c rational? #f) = #f
  y-min : (or/c rational? #f) = #f
  y-max : (or/c rational? #f) = #f
  z-min : (or/c rational? #f) = #f
  z-max : (or/c rational? #f) = #f
  samples : (and/c exact-integer? (>=/c 2)) = (plot3d-samples)
  s-samples : (and/c exact-integer? (>=/c 2)) = samples
  t-samples : (and/c exact-integer? (>=/c 2)) = samples
  color : plot-color/c = (surface-color)
  style : plot-brush-style/c = (surface-style)
  line-color : plot-color/c = (surface-line-color)
  line-width : (>=/c 0) = (surface-line-width)
  line-style : plot-pen-style/c = (surface-line-style)
  alpha : (real-in 0 1) = (surface-alpha)
  label : (or/c string? pict? #f) = #f
Returns a renderer that plots a two-input, one-output function. (f s t)'(x y z)

For example,
> (plot3d (list
           (parametric-surface3d
            (λ (θ ϕ)
              (list (* (+ 5 (sin ϕ)) (sin θ))
                    (* (+ 5 (sin ϕ)) (cos θ))
                    (+ 0 (cos ϕ))))
            0 (* 2 pi) #:s-samples 50
            0 (* 2 pi)
            #:label "torus1")
           (parametric-surface3d
            (λ (θ ϕ)
              (list (+ 4 (* (+ 3 (sin ϕ)) (sin θ)))
                    (+ 0 (cos ϕ))
                    (* (+ 3 (sin ϕ)) (cos θ))))
            0 (* 2 pi) #:s-samples 30
            0 (* 2 pi)
            #:color 4
            #:label "torus2"))
          #:z-min -6 #:z-max 6
          #:altitude 22)

image

Changed in version 7.9 of package plot-gui-lib: Added support for pictures for #:label

procedure

(polygons3d vs    
  [#:x-min x-min    
  #:x-max x-max    
  #:y-min y-min    
  #:y-max y-max    
  #:z-min z-min    
  #:z-max z-max    
  #:color color    
  #:style style    
  #:line-color line-color    
  #:line-width line-width    
  #:line-style line-style    
  #:alpha alpha    
  #:label label])  renderer3d?
  vs : (sequence/c (sequence/c (sequence/c real?)))
  x-min : (or/c rational? #f) = #f
  x-max : (or/c rational? #f) = #f
  y-min : (or/c rational? #f) = #f
  y-max : (or/c rational? #f) = #f
  z-min : (or/c rational? #f) = #f
  z-max : (or/c rational? #f) = #f
  color : plot-color/c = (surface-color)
  style : plot-brush-style/c = (surface-style)
  line-color : plot-color/c = (surface-line-color)
  line-width : (>=/c 0) = (surface-line-width)
  line-style : plot-pen-style/c = (surface-line-style)
  alpha : (real-in 0 1) = (surface-alpha)
  label : (or/c string? pict? #f) = #f
Returns a renderer that draws polygons. The parametric-surface3d function is defined in terms of this one.
> (plot3d
   (polygons3d (list (list (list 1 0 0)(list 0 0 1)(list 0 1 0)(list 1 1 1))
                     (list (list 0 0 0)(list 0 0 1)(list 0 1 0))
                     (list (list 1 0 0)(list 0 1 0)(list 0 0 0))))
   #:angle 355
   #:altitude 30)

image

Changed in version 7.9 of package plot-gui-lib: Added support for pictures for #:label

4.5 3D Contour (Isoline) Renderers🔗ℹ

procedure

(isoline3d f    
  z    
  [x-min    
  x-max    
  y-min    
  y-max    
  #:z-min z-min    
  #:z-max z-max    
  #:samples samples    
  #:color color    
  #:width width    
  #:style style    
  #:alpha alpha    
  #:label label])  renderer3d?
  f : (real? real? . -> . real?)
  z : real?
  x-min : (or/c rational? #f) = #f
  x-max : (or/c rational? #f) = #f
  y-min : (or/c rational? #f) = #f
  y-max : (or/c rational? #f) = #f
  z-min : (or/c rational? #f) = #f
  z-max : (or/c rational? #f) = #f
  samples : (and/c exact-integer? (>=/c 2)) = (plot3d-samples)
  color : plot-color/c = (line-color)
  width : (>=/c 0) = (line-width)
  style : plot-pen-style/c = (line-style)
  alpha : (real-in 0 1) = (line-alpha)
  label : (or/c string? pict? #f) = #f
Returns a renderer that plots a single contour line on the surface of a function.

The appearance keyword arguments are interpreted identically to the appearance keyword arguments to isoline.

This function is not terribly useful by itself, but can be when combined with others:
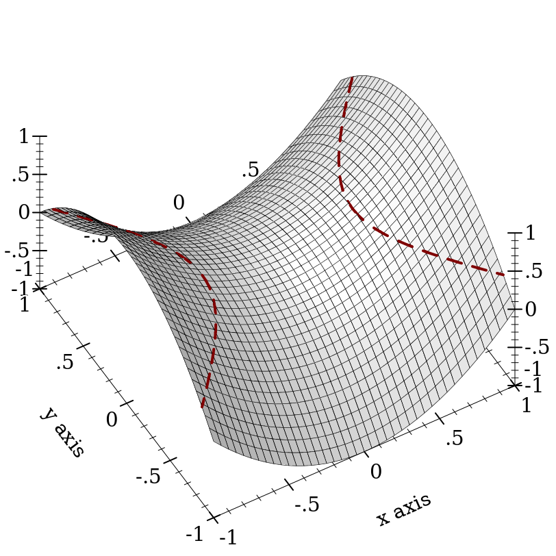
> (define (saddle x y) (- (sqr x) (sqr y)))
> (plot3d (list (surface3d saddle -1 1 -1 1)
                (isoline3d saddle 1/4 #:width 2 #:style 'long-dash)))

image

Changed in version 7.9 of package plot-gui-lib: Added support for pictures for #:label

procedure

(contours3d f    
  [x-min    
  x-max    
  y-min    
  y-max    
  #:z-min z-min    
  #:z-max z-max    
  #:samples samples    
  #:levels levels    
  #:colors colors    
  #:widths widths    
  #:styles styles    
  #:alphas alphas    
  #:label label])  renderer3d?
  f : (real? real? . -> . real?)
  x-min : (or/c rational? #f) = #f
  x-max : (or/c rational? #f) = #f
  y-min : (or/c rational? #f) = #f
  y-max : (or/c rational? #f) = #f
  z-min : (or/c rational? #f) = #f
  z-max : (or/c rational? #f) = #f
  samples : (and/c exact-integer? (>=/c 2)) = (plot3d-samples)
  levels : (or/c 'auto exact-positive-integer? (listof real?))
   = (contour-levels)
  colors : (plot-colors/c (listof real?)) = (contour-colors)
  widths : (pen-widths/c (listof real?)) = (contour-widths)
  styles : (plot-pen-styles/c (listof real?)) = (contour-styles)
  alphas : (alphas/c (listof real?)) = (contour-alphas)
  label : (or/c string? pict? #f) = #f
Returns a renderer that plots contour lines on the surface of a function.

The appearance keyword arguments are interpreted identically to the appearance keyword arguments to contours. In particular, when levels is 'auto, contour values correspond precisely to z axis ticks.

For example,
> (plot3d (contours3d (λ (x y) (+ (sqr x) (sqr y))) -1.1 1.1 -1.1 1.1
                      #:label "z = x² + y²"))

image

Changed in version 7.9 of package plot-gui-lib: Added support for pictures for #:label

procedure

(contour-intervals3d f 
  [x-min 
  x-max 
  y-min 
  y-max 
  #:z-min z-min 
  #:z-max z-max 
  #:samples samples 
  #:levels levels 
  #:colors colors 
  #:styles styles 
  #:line-colors line-colors 
  #:line-widths line-widths 
  #:line-styles line-styles 
  #:contour-colors contour-colors 
  #:contour-widths contour-widths 
  #:contour-styles contour-styles 
  #:alphas alphas 
  #:label label]) 
  renderer3d?
  f : (real? real? . -> . real?)
  x-min : (or/c rational? #f) = #f
  x-max : (or/c rational? #f) = #f
  y-min : (or/c rational? #f) = #f
  y-max : (or/c rational? #f) = #f
  z-min : (or/c rational? #f) = #f
  z-max : (or/c rational? #f) = #f
  samples : (and/c exact-integer? (>=/c 2)) = (plot3d-samples)
  levels : (or/c 'auto exact-positive-integer? (listof real?))
   = (contour-levels)
  colors : (plot-colors/c (listof ivl?))
   = (contour-interval-colors)
  styles : (plot-brush-styles/c (listof ivl?))
   = (contour-interval-styles)
  line-colors : (plot-colors/c (listof ivl?))
   = (contour-interval-line-colors)
  line-widths : (pen-widths/c (listof ivl?))
   = (contour-interval-line-widths)
  line-styles : (plot-pen-styles/c (listof ivl?))
   = (contour-interval-line-styles)
  contour-colors : (plot-colors/c (listof real?))
   = (contour-colors)
  contour-widths : (pen-widths/c (listof real?))
   = (contour-widths)
  contour-styles : (plot-pen-styles/c (listof real?))
   = (contour-styles)
  alphas : (alphas/c (listof ivl?)) = (contour-interval-alphas)
  label : (or/c string? pict? #f) = #f
Returns a renderer that plots contour intervals and contour lines on the surface of a function. The appearance keyword arguments are interpreted identically to the appearance keyword arguments to contour-intervals.

For example,
> (plot3d (contour-intervals3d (λ (x y) (+ (sqr x) (sqr y)))
                               -1.1 1.1 -1.1 1.1
                               #:label "z = x² + y²"))

image

Changed in version 7.9 of package plot-gui-lib: Added support for pictures for #:label

4.6 3D Isosurface Renderers🔗ℹ

procedure

(isosurface3d f    
  d    
  [x-min    
  x-max    
  y-min    
  y-max    
  z-min    
  z-max    
  #:samples samples    
  #:color color    
  #:style style    
  #:line-color line-color    
  #:line-width line-width    
  #:line-style line-style    
  #:alpha alpha    
  #:label label])  renderer3d?
  f : (real? real? real? . -> . real?)
  d : rational?
  x-min : (or/c rational? #f) = #f
  x-max : (or/c rational? #f) = #f
  y-min : (or/c rational? #f) = #f
  y-max : (or/c rational? #f) = #f
  z-min : (or/c rational? #f) = #f
  z-max : (or/c rational? #f) = #f
  samples : (and/c exact-integer? (>=/c 2)) = (plot3d-samples)
  color : plot-color/c = (surface-color)
  style : plot-brush-style/c = (surface-style)
  line-color : plot-color/c = (surface-line-color)
  line-width : (>=/c 0) = (surface-line-width)
  line-style : plot-pen-style/c = (surface-line-style)
  alpha : (real-in 0 1) = (surface-alpha)
  label : (or/c string? pict? #f) = #f
Returns a renderer that plots the surface of constant output value of the function f. The argument d is the constant value.

For example, a sphere is all the points in which the Euclidean distance function returns the sphere’s radius:
> (plot3d (isosurface3d
           (λ (x y z) (sqrt (+ (sqr x) (sqr y) (sqr z)))) 1
           -1 1 -1 1 -1 1)
          #:altitude 25)

image

Changed in version 7.9 of package plot-gui-lib: Added support for pictures for #:label

procedure

(isosurfaces3d f    
  [x-min    
  x-max    
  y-min    
  y-max    
  z-min    
  z-max    
  #:d-min d-min    
  #:d-max d-max    
  #:samples samples    
  #:levels levels    
  #:colors colors    
  #:styles styles    
  #:line-colors line-colors    
  #:line-widths line-widths    
  #:line-styles line-styles    
  #:alphas alphas    
  #:label label])  renderer3d?
  f : (real? real? real? . -> . real?)
  x-min : (or/c rational? #f) = #f
  x-max : (or/c rational? #f) = #f
  y-min : (or/c rational? #f) = #f
  y-max : (or/c rational? #f) = #f
  z-min : (or/c rational? #f) = #f
  z-max : (or/c rational? #f) = #f
  d-min : (or/c rational? #f) = #f
  d-max : (or/c rational? #f) = #f
  samples : (and/c exact-integer? (>=/c 2)) = (plot3d-samples)
  levels : (or/c 'auto exact-positive-integer? (listof real?))
   = (isosurface-levels)
  colors : (plot-colors/c (listof real?)) = (isosurface-colors)
  styles : (plot-brush-styles/c (listof real?))
   = (isosurface-styles)
  line-colors : (plot-colors/c (listof real?))
   = (isosurface-line-colors)
  line-widths : (pen-widths/c (listof real?))
   = (isosurface-line-widths)
  line-styles : (plot-pen-styles/c (listof real?))
   = (isosurface-line-styles)
  alphas : (alphas/c (listof real?)) = (isosurface-alphas)
  label : (or/c string? pict? #f) = #f
Returns a renderer that plots multiple isosurfaces. The appearance keyword arguments are interpreted similarly to those of contours.

Use this to visualize functions from three inputs to one output; for example:
> (define (saddle x y z) (- (sqr x) (* 1/2 (+ (sqr y) (sqr z)))))
> (plot3d (isosurfaces3d saddle #:d-min -1 #:d-max 1 #:label "")
          #:x-min -2 #:x-max 2
          #:y-min -2 #:y-max 2
          #:z-min -2 #:z-max 2)

image

If it helps, think of the output of f as a density or charge.

Changed in version 7.9 of package plot-gui-lib: Added support for pictures for #:label

4.7 3D Rectangle Renderers🔗ℹ

procedure

(rectangles3d rects    
  [#:x-min x-min    
  #:x-max x-max    
  #:y-min y-min    
  #:y-max y-max    
  #:z-min z-min    
  #:z-max z-max    
  #:color color    
  #:style style    
  #:line-color line-color    
  #:line-width line-width    
  #:line-style line-style    
  #:alpha alpha    
  #:label label])  renderer3d?
  rects : (sequence/c (sequence/c #:min-count 3 ivl?))
  x-min : (or/c rational? #f) = #f
  x-max : (or/c rational? #f) = #f
  y-min : (or/c rational? #f) = #f
  y-max : (or/c rational? #f) = #f
  z-min : (or/c rational? #f) = #f
  z-max : (or/c rational? #f) = #f
  color : plot-color/c = (rectangle-color)
  style : plot-brush-style/c = (rectangle-style)
  line-color : plot-color/c = (rectangle-line-color)
  line-width : (>=/c 0) = (rectangle3d-line-width)
  line-style : plot-pen-style/c = (rectangle-line-style)
  alpha : (real-in 0 1) = (rectangle-alpha)
  label : (or/c string? pict? #f) = #f
Returns a renderer that draws rectangles.

This can be used to draw histograms; for example,
> (require (only-in plot/utils bounds->intervals linear-seq))
> (define (norm2 x y) (exp (* -1/2 (+ (sqr (- x 5)) (sqr y)))))
> (define x-ivls (bounds->intervals (linear-seq 2 8 16)))
> (define y-ivls (bounds->intervals (linear-seq -5 5 16)))
> (define x-mids (linear-seq 2 8 15 #:start? #f #:end? #f))
> (define y-mids (linear-seq -5 5 15 #:start? #f #:end? #f))
> (plot3d (rectangles3d (append*
                         (for/list ([y-ivl  (in-list y-ivls)]
                                    [y  (in-list y-mids)])
                           (for/list ([x-ivl  (in-list x-ivls)]
                                      [x  (in-list x-mids)])
                             (define z (norm2 x y))
                             (vector x-ivl y-ivl (ivl 0 z)))))
                        #:alpha 3/4
                        #:label "Appx. 2D Normal"))

image

Changed in version 7.9 of package plot-gui-lib: Added support for pictures for #:label

procedure

(discrete-histogram3d cat-vals 
  [#:x-min x-min 
  #:x-max x-max 
  #:y-min y-min 
  #:y-max y-max 
  #:z-min z-min 
  #:z-max z-max 
  #:gap gap 
  #:color color 
  #:style style 
  #:line-color line-color 
  #:line-width line-width 
  #:line-style line-style 
  #:alpha alpha 
  #:label label 
  #:add-x-ticks? add-x-ticks? 
  #:add-y-ticks? add-y-ticks? 
  #:x-far-ticks? x-far-ticks? 
  #:y-far-ticks? y-far-ticks?]) 
  renderer3d?
  cat-vals : 
(sequence/c (or/c (vector/c any/c any/c (or/c real? ivl? #f))
                  (list/c any/c any/c (or/c real? ivl? #f))))
  x-min : (or/c rational? #f) = 0
  x-max : (or/c rational? #f) = #f
  y-min : (or/c rational? #f) = 0
  y-max : (or/c rational? #f) = #f
  z-min : (or/c rational? #f) = 0
  z-max : (or/c rational? #f) = #f
  gap : (real-in 0 1) = (discrete-histogram-gap)
  color : plot-color/c = (rectangle-color)
  style : plot-brush-style/c = (rectangle-style)
  line-color : plot-color/c = (rectangle-line-color)
  line-width : (>=/c 0) = (rectangle3d-line-width)
  line-style : plot-pen-style/c = (rectangle-line-style)
  alpha : (real-in 0 1) = (rectangle-alpha)
  label : (or/c string? pict? #f) = #f
  add-x-ticks? : boolean? = #t
  add-y-ticks? : boolean? = #t
  x-far-ticks? : boolean? = #f
  y-far-ticks? : boolean? = #f
Returns a renderer that draws discrete histograms on a two-valued domain.

Missing pairs are not drawn; for example,
> (plot3d (discrete-histogram3d '(#(a a 1) #(a b 2) #(b b 3))
                                #:label "Missing (b,a)"
                                #:color 4 #:line-color 4))

image

Changed in version 7.9 of package plot-gui-lib: Added support for pictures for #:label

procedure

(stacked-histogram3d cat-vals 
  [#:x-min x-min 
  #:x-max x-max 
  #:y-min y-min 
  #:y-max y-max 
  #:z-min z-min 
  #:z-max z-max 
  #:gap gap 
  #:colors colors 
  #:styles styles 
  #:line-colors line-colors 
  #:line-widths line-widths 
  #:line-styles line-styles 
  #:alphas alphas 
  #:labels labels 
  #:add-x-ticks? add-x-ticks? 
  #:add-y-ticks? add-y-ticks? 
  #:x-far-ticks? x-far-ticks? 
  #:y-far-ticks? y-far-ticks?]) 
  (listof renderer3d?)
  cat-vals : 
(sequence/c (or/c (vector/c any/c any/c (sequence/c real?))
                  (list/c any/c any/c (sequence/c real?))))
  x-min : (or/c rational? #f) = 0
  x-max : (or/c rational? #f) = #f
  y-min : (or/c rational? #f) = 0
  y-max : (or/c rational? #f) = #f
  z-min : (or/c rational? #f) = 0
  z-max : (or/c rational? #f) = #f
  gap : (real-in 0 1) = (discrete-histogram-gap)
  colors : (plot-colors/c nat/c) = (stacked-histogram-colors)
  styles : (plot-brush-styles/c nat/c)
   = (stacked-histogram-styles)
  line-colors : (plot-colors/c nat/c)
   = (stacked-histogram-line-colors)
  line-widths : (pen-widths/c nat/c)
   = (stacked-histogram-line-widths)
  line-styles : (plot-pen-styles/c nat/c)
   = (stacked-histogram-line-styles)
  alphas : (alphas/c nat/c) = (stacked-histogram-alphas)
  labels : (labels/c nat/c) = '(#f)
  add-x-ticks? : boolean? = #t
  add-y-ticks? : boolean? = #t
  x-far-ticks? : boolean? = #f
  y-far-ticks? : boolean? = #f
Returns a renderer that draws a stacked histogram. Think of it as a version of discrete-histogram that allows multiple values to be specified for each pair of categories.

Examples:
> (define data '(#(a a (1 1 1)) #(a b (1.5 3)) #(b b ()) #(b a (1/2))))
> (plot3d (stacked-histogram3d data #:labels '("Red" #f "Blue")
                               #:alphas '(2/3 1 2/3)))

image

procedure

(point-label3d v 
  [label 
  #:color color 
  #:size size 
  #:face face 
  #:family family 
  #:anchor anchor 
  #:angle angle 
  #:point-color point-color 
  #:point-fill-color point-fill-color 
  #:point-size point-size 
  #:point-line-width point-line-width 
  #:point-sym point-sym 
  #:alpha alpha]) 
  renderer3d?
  v : (sequence/c real?)
  label : (or/c string? #f) = #f
  color : plot-color/c = (plot-foreground)
  size : (>=/c 0) = (plot-font-size)
  face : (or/c string? #f) = (plot-font-face)
  family : font-family/c = (plot-font-family)
  anchor : anchor/c = (label-anchor)
  angle : real? = (label-angle)
  point-color : plot-color/c = (point-color)
  point-fill-color : (or/c plot-color/c 'auto) = 'auto
  point-size : (>=/c 0) = (label-point-size)
  point-line-width : (>=/c 0) = (point-line-width)
  point-sym : point-sym/c = 'fullcircle
  alpha : (real-in 0 1) = (label-alpha)
Returns a renderer that draws a labeled point. If label is #f, the point is labeled with its position. Analogous to point-label.